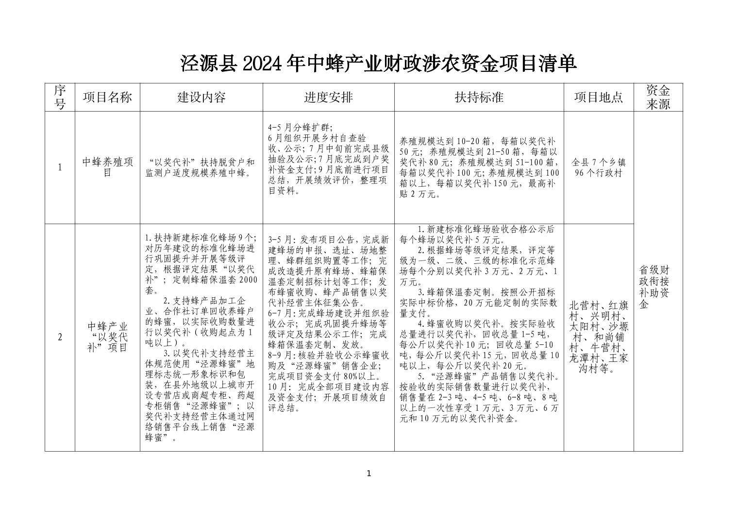
根据《关于印发<泾源县2024年“八个万级”农业特色产业提质增效工程实施方案>的通知》(泾党办发〔2024〕6号)附件2《泾源县2024年中蜂产业发展工作方案》和《关于印发<泾源县2024年巩固拓展脱贫攻坚成果同乡村振兴有效衔接工作方案>的通知》(泾党发[2024]11号)精神,计划在全县范围内实施中蜂养殖项目和中蜂产业“以奖代补”项目,现将项目计划进行公示公告。
附:泾源县2024年中蜂产业财政涉农资金项目清单
泾源县农业农村局
中华蜜蜂产业发展中心
2024年5月8日

扫一扫在手机上查看当前页面
国家及部委网站
各省区市政府网站
自治区各部门网站
宁夏各市县政府网站
新闻媒体
主办:泾源县人民政府 承办:泾源县人民政府办公室 电话:0954-5670071 E-Mail:jyxzhfb@163.com
宁公网安备64042402000010号 宁ICP备15000055号 政府网站标识码:6404240001
