中国政府网
|
宁夏政府网
|
固原市政府网
|
登录个人中心
简体
|
繁体
无障碍阅读
长者模式
网站首页
新闻中心
政府信息公开
政务服务
互动交流
走进泾源
当前位置:首页 > 政府信息公开 > 法定主动公开内容 > 财政资金 > 政府采购
索引号
640424008/2025-00026
文号
发布机构
泾源县财政局
责任部门
有效性
有效
公开日期
2025-02-12
名称
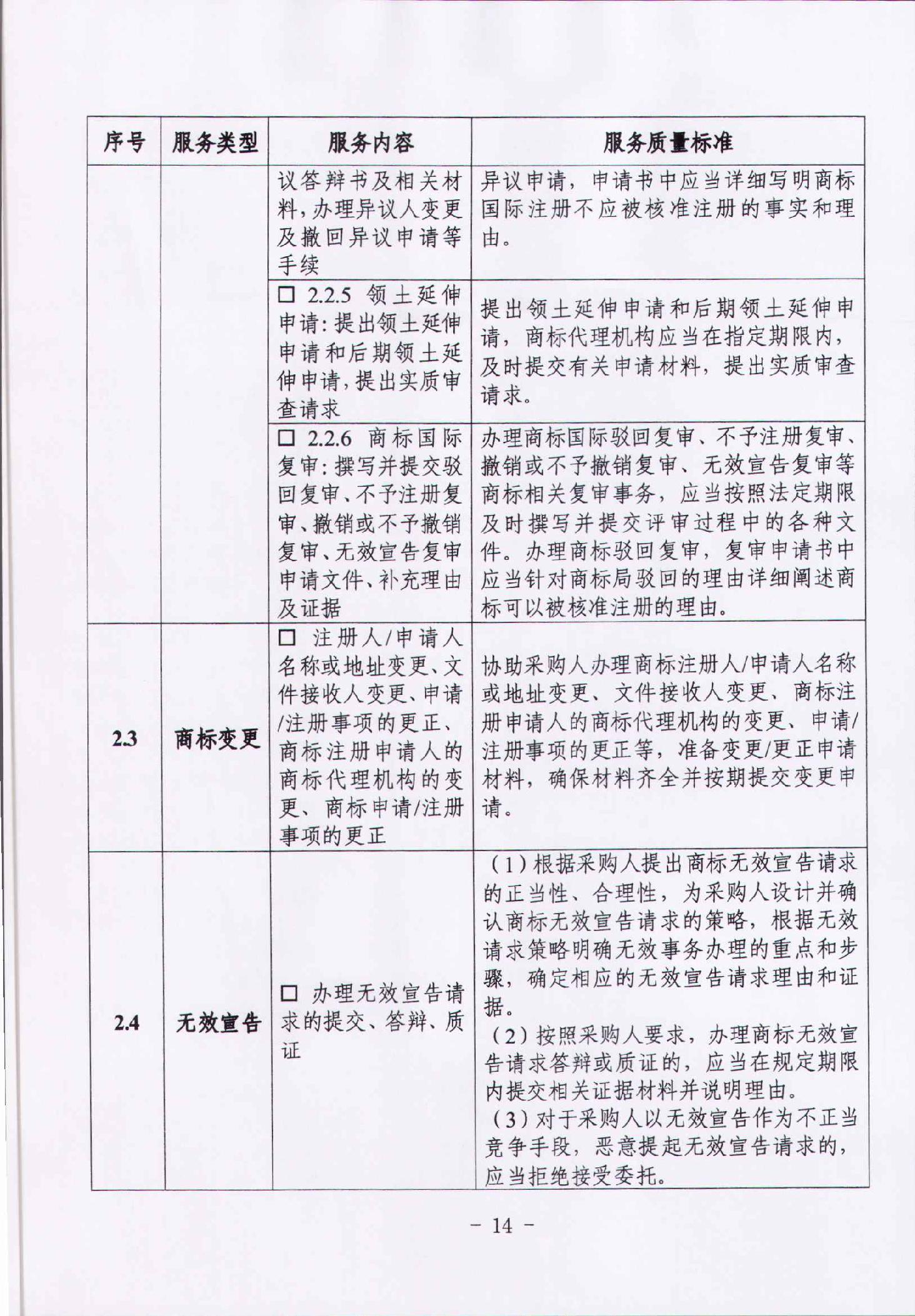
关于印发《专利商标代理服务政府采购需求标准(试行)》的通知
关于印发《专利商标代理服务政府采购需求标准(试行)》的通知
日期:2025-02-12 来源:泾源县财政局
打印页面
关闭页面
分享:
用微信扫描二维码
分享至好友和朋友圈
×
附件下载:
扫一扫在手机上查看当前页面