中国政府网
|
宁夏政府网
|
固原市政府网
|
登录个人中心
简体
|
繁体
无障碍阅读
长者模式
网站首页
新闻中心
政府信息公开
政务服务
互动交流
走进泾源
当前位置:首页 > 政府信息公开 > 法定主动公开内容 > 社会公益事业建设领域 > 环境保护 > 河流水质情况
索引号
640424070/2023-00057
文号
发布机构
泾源县生态环境局
责任部门
有效性
有效
公开日期
2023-05-04
名称
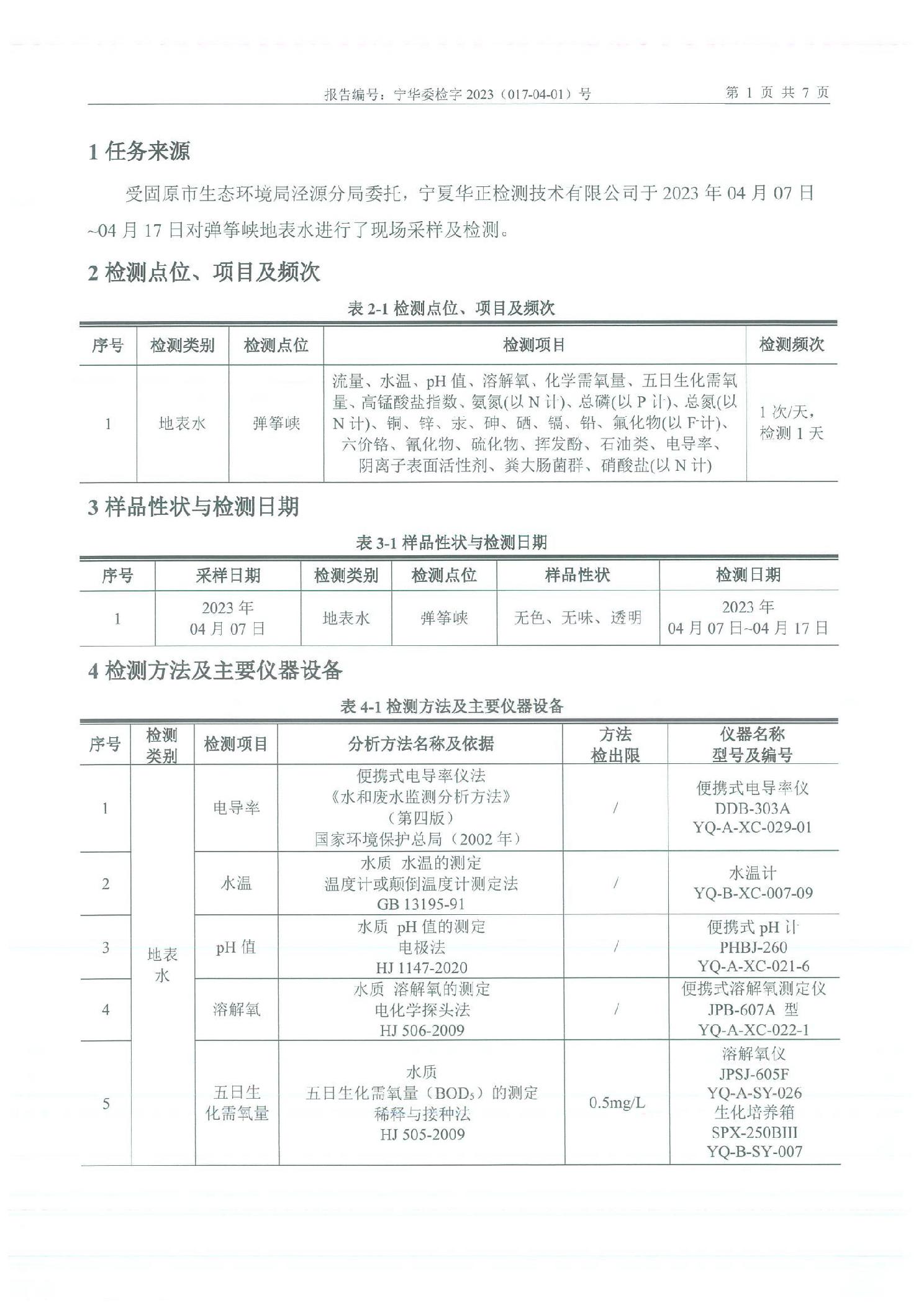
泾源县2023年4月份县域生态环境质量监测弹筝峡出境断面水质监测报告
泾源县2023年4月份县域生态环境质量监测弹筝峡出境断面水质监测报告
日期:2023-05-04 来源:泾源县生态环境局
打印页面
关闭页面
分享:
用微信扫描二维码
分享至好友和朋友圈
×
附件下载:
扫一扫在手机上查看当前页面