中国政府网
|
宁夏政府网
|
固原市政府网
|
登录个人中心
简体
|
繁体
无障碍阅读
长者模式
网站首页
新闻中心
政府信息公开
政务服务
互动交流
走进泾源
当前位置:首页 > 政府信息公开 > 法定主动公开内容 > 统计信息 > 统计公报
索引号
640424044/2025-00011
文号
发布机构
泾源县统计局
责任部门
有效性
有效
公开日期
2025-06-11
名称
泾源县2024年国民经济和社会发展统计公报
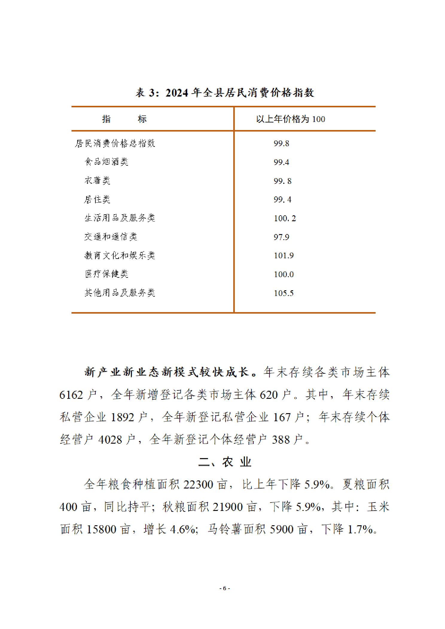
泾源县2024年国民经济和社会发展统计公报
日期:2025-06-11 来源:泾源县统计局
打印页面
关闭页面
分享:
用微信扫描二维码
分享至好友和朋友圈
×
附件下载:
扫一扫在手机上查看当前页面