中国政府网
|
宁夏政府网
|
固原市政府网
|
登录个人中心
简体
|
繁体
无障碍阅读
长者模式
网站首页
新闻中心
政府信息公开
政务服务
互动交流
走进泾源
当前位置:首页 > 政府信息公开 > 法定主动公开内容 > 行政权力运行 > 权力清单
索引号
640424032/2024-00188
文号
发布机构
泾源县黄花乡人民政府
责任部门
有效性
有效
公开日期
2024-12-25
名称
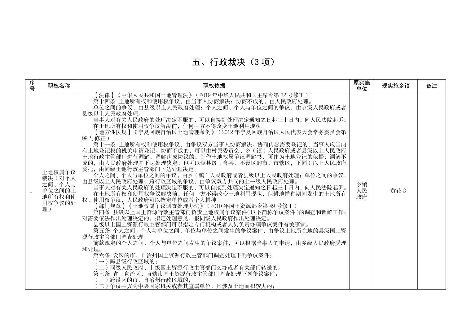
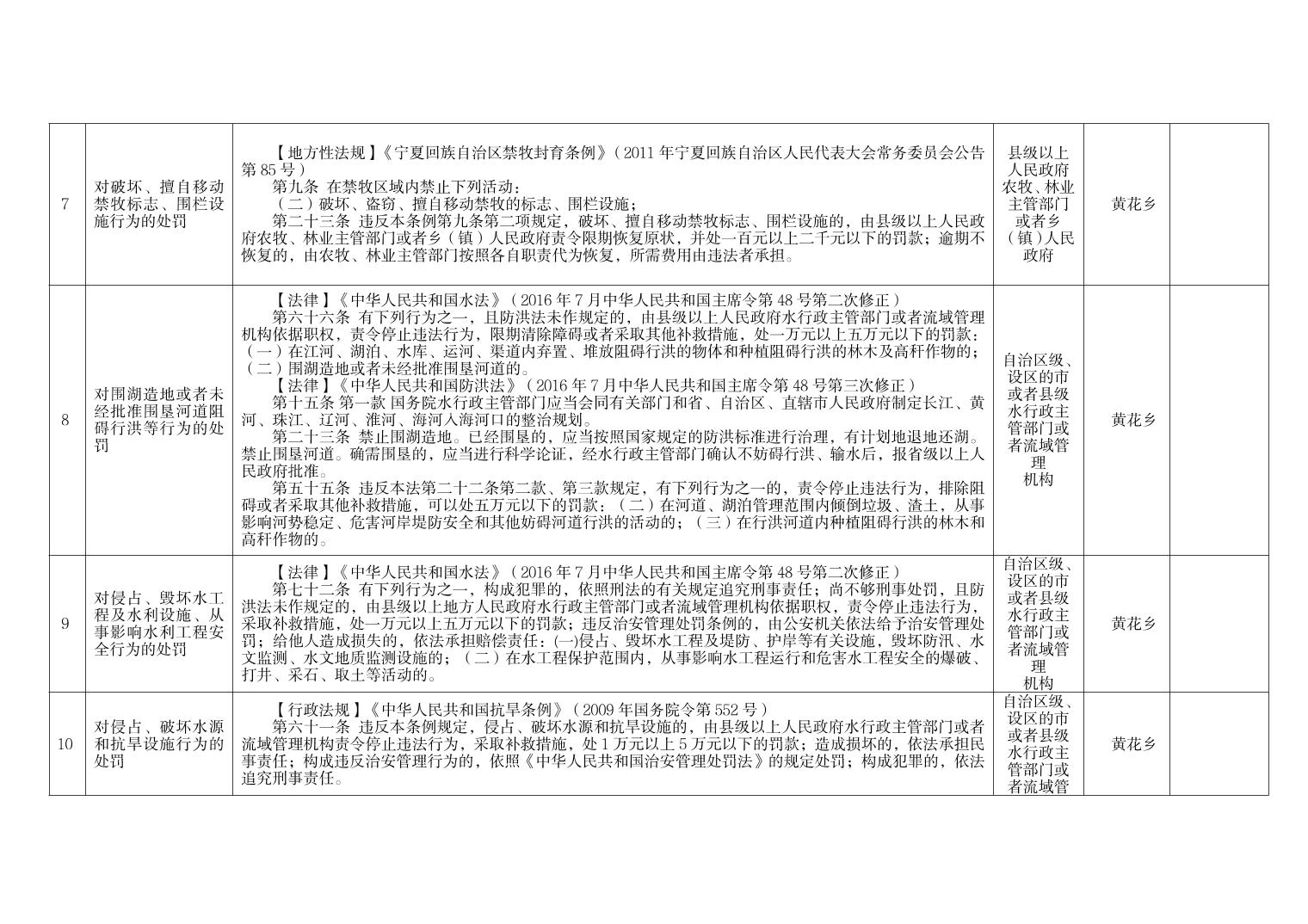
泾源县黄花乡综合行政执法事项清单
泾源县黄花乡综合行政执法事项清单
日期:2024-12-25 来源:泾源县黄花乡人民政府
打印页面
关闭页面
分享:
用微信扫描二维码
分享至好友和朋友圈
×
附件下载:
扫一扫在手机上查看当前页面