中国政府网
|
宁夏政府网
|
固原市政府网
|
登录个人中心
简体
|
繁体
无障碍阅读
长者模式
网站首页
新闻中心
政府信息公开
政务服务
互动交流
走进泾源
当前位置:首页 > 专题目录 > 法治政府建设
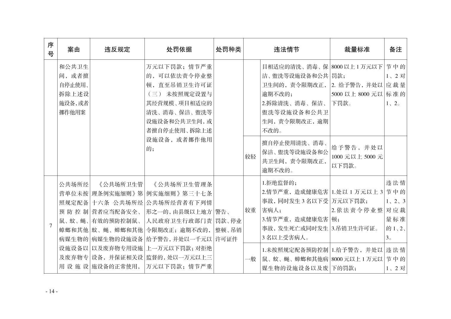
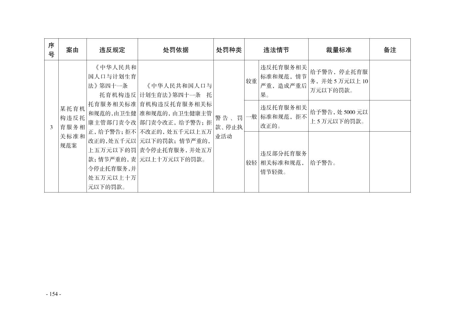
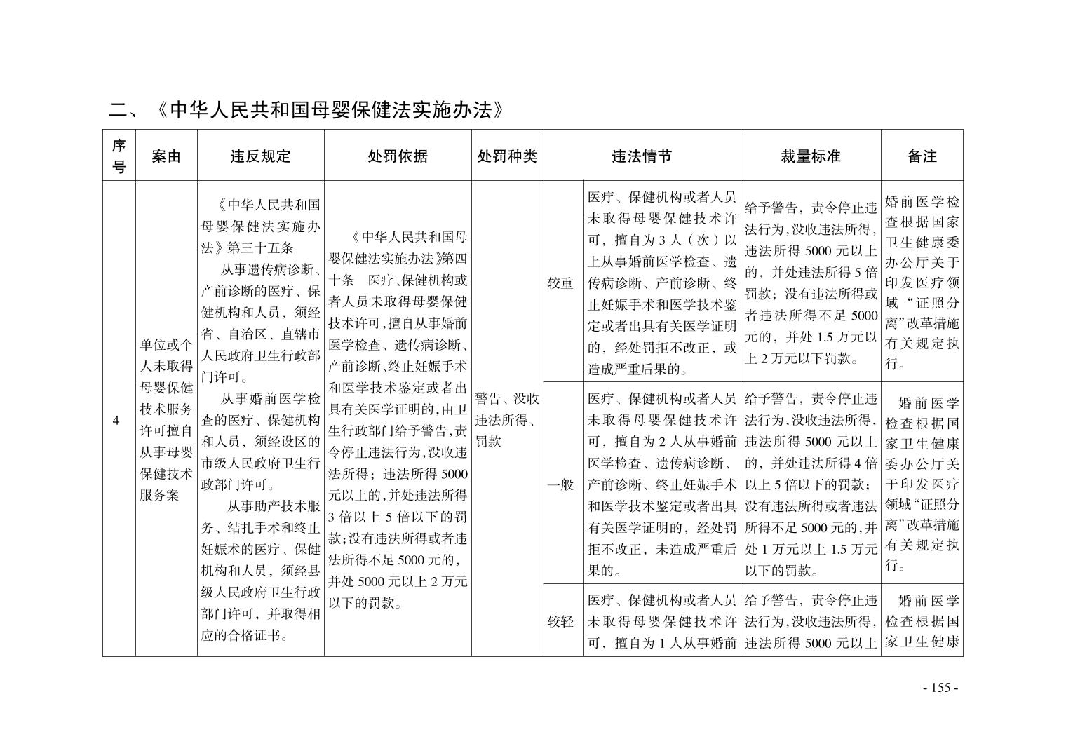
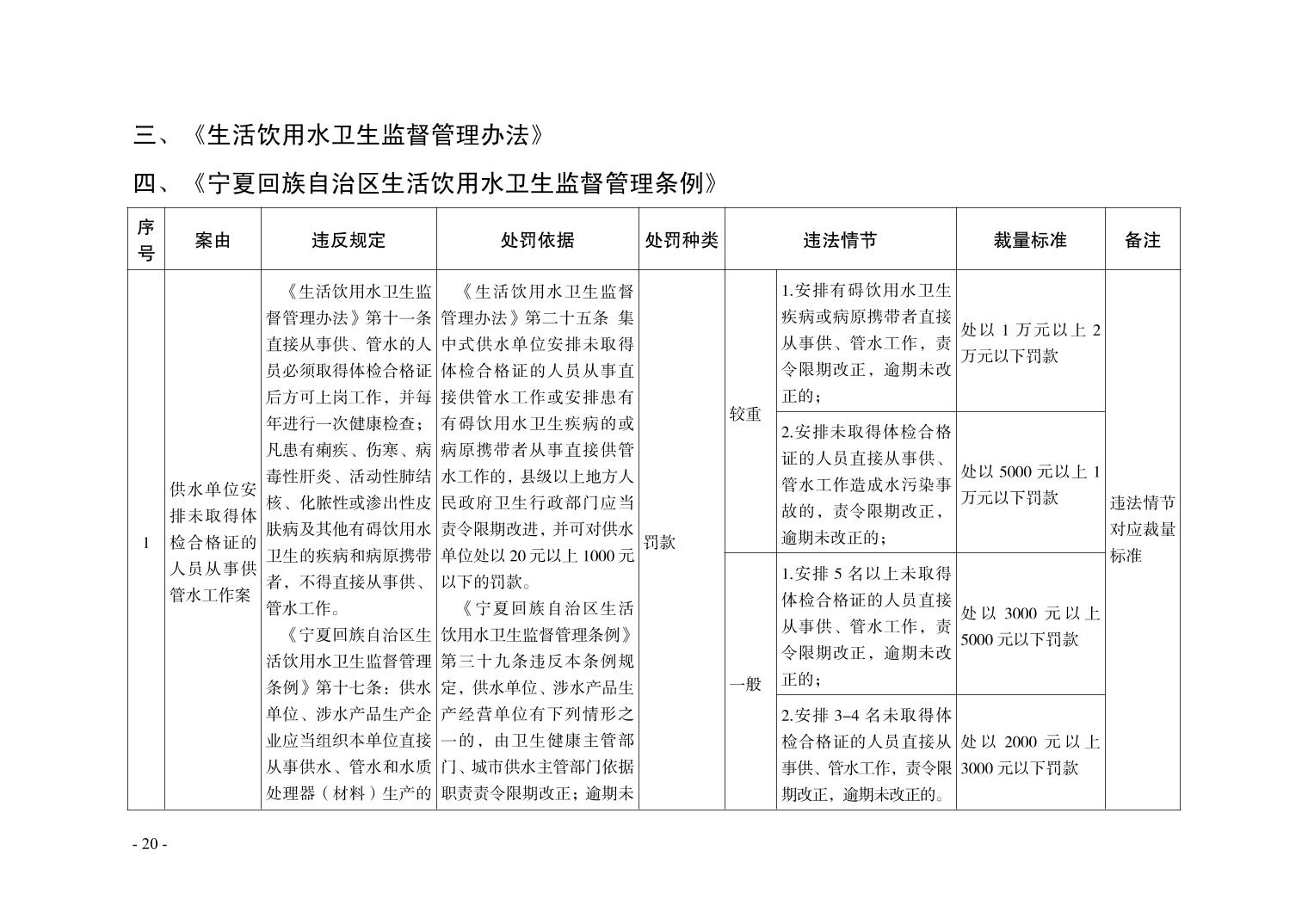
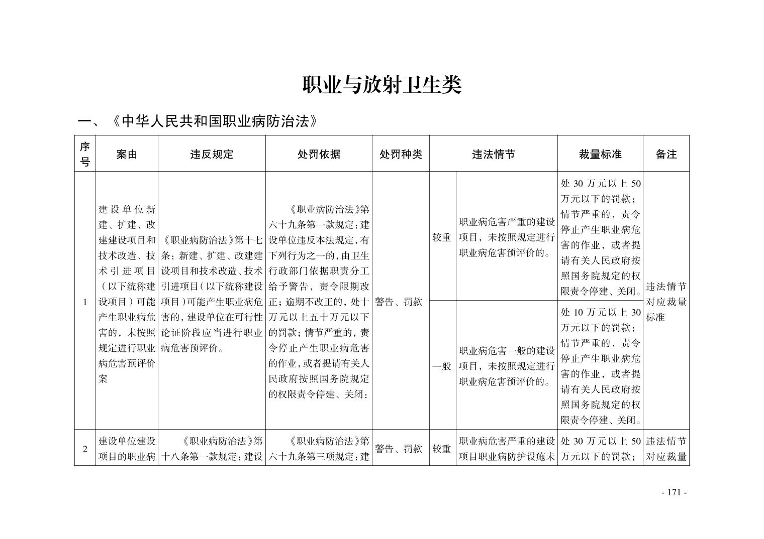
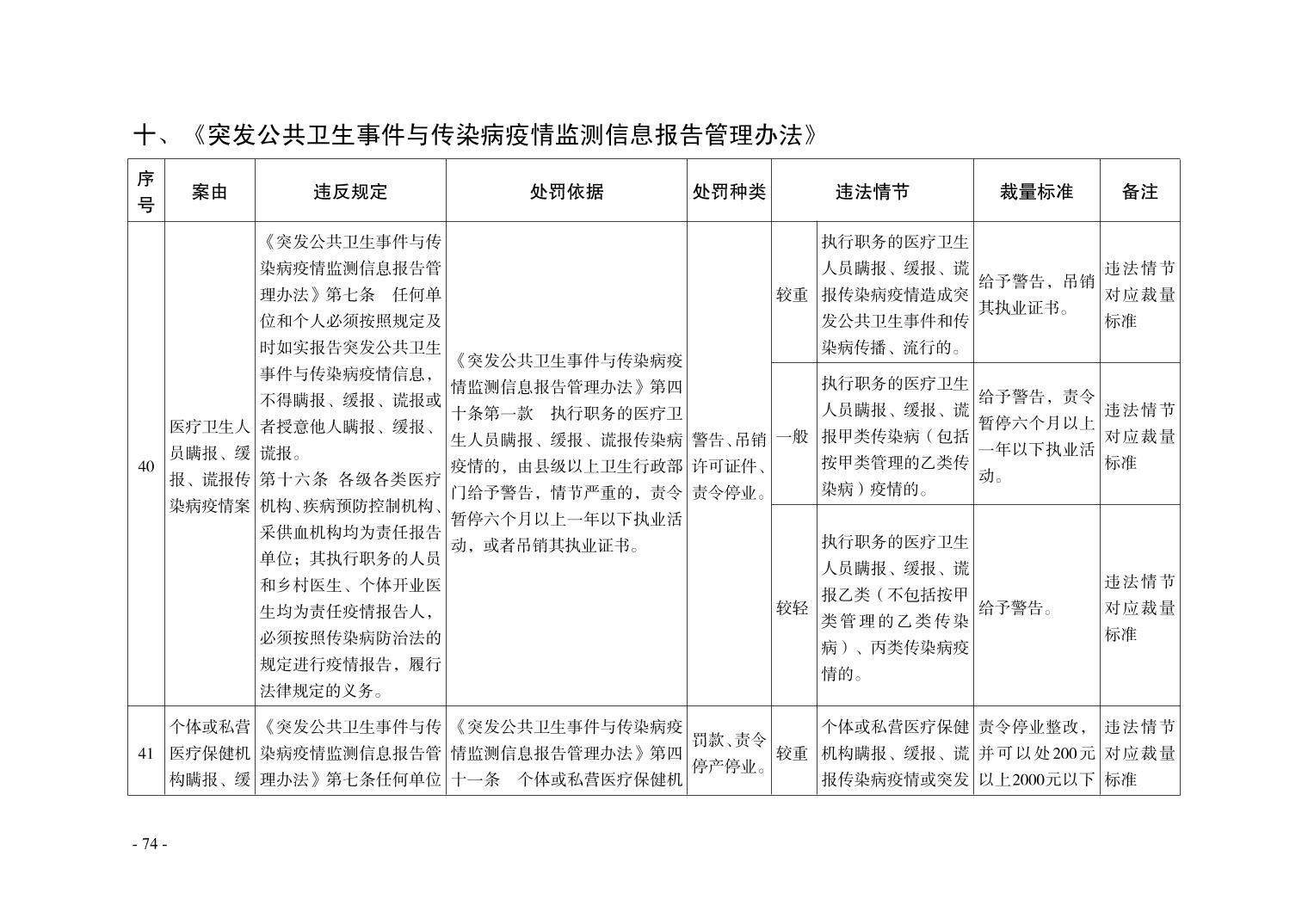
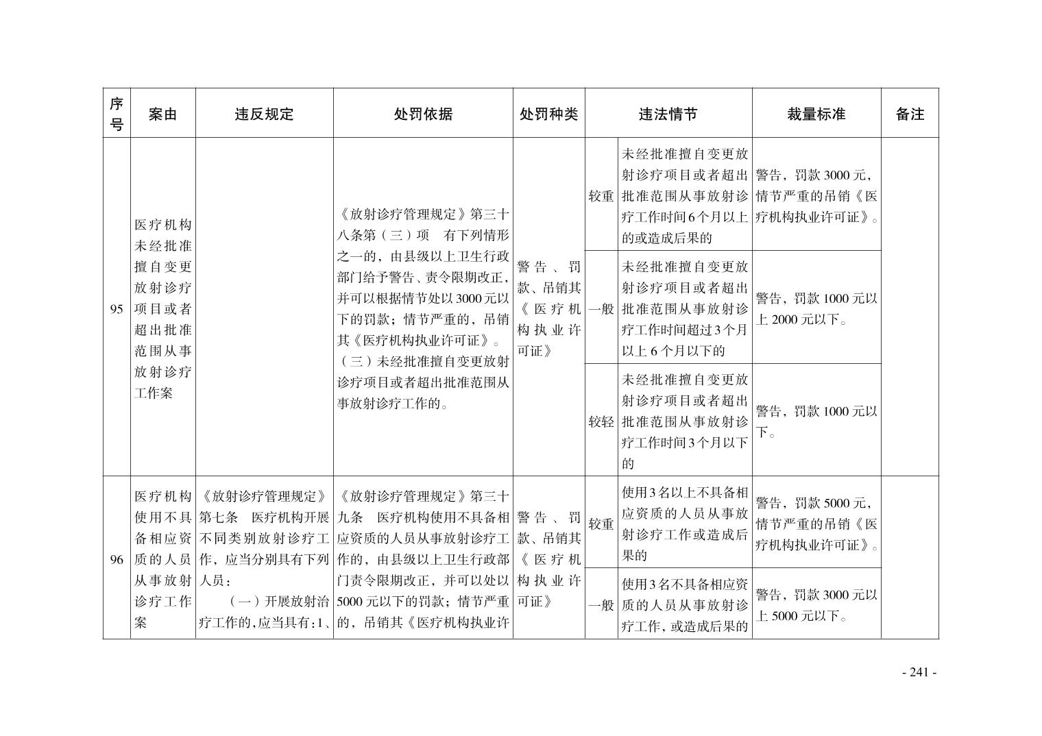
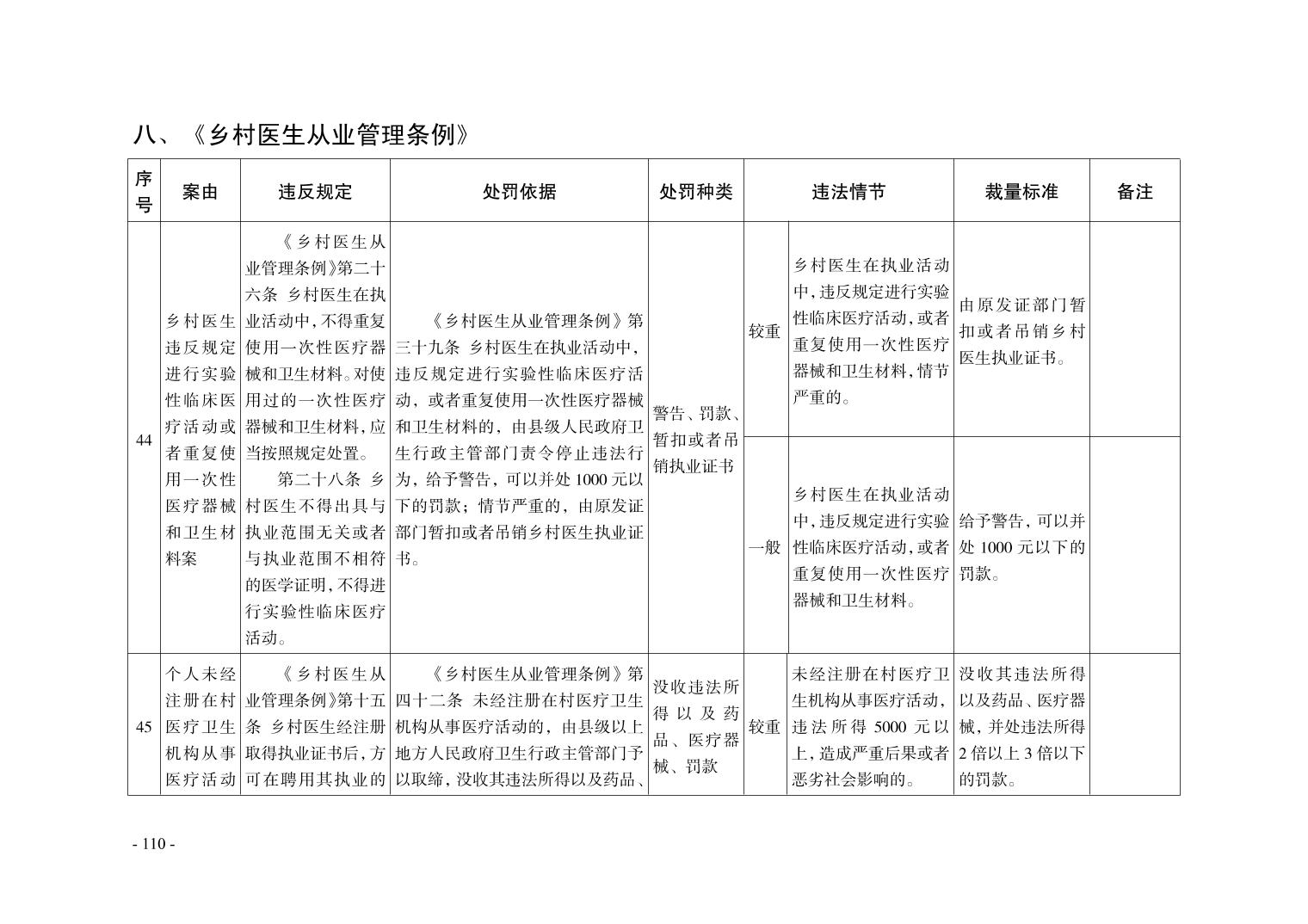
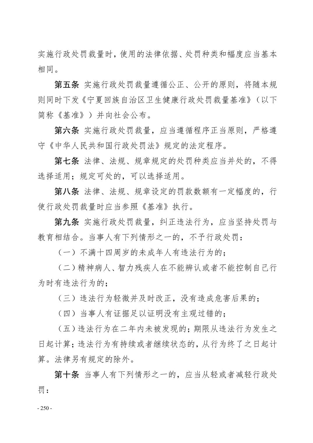
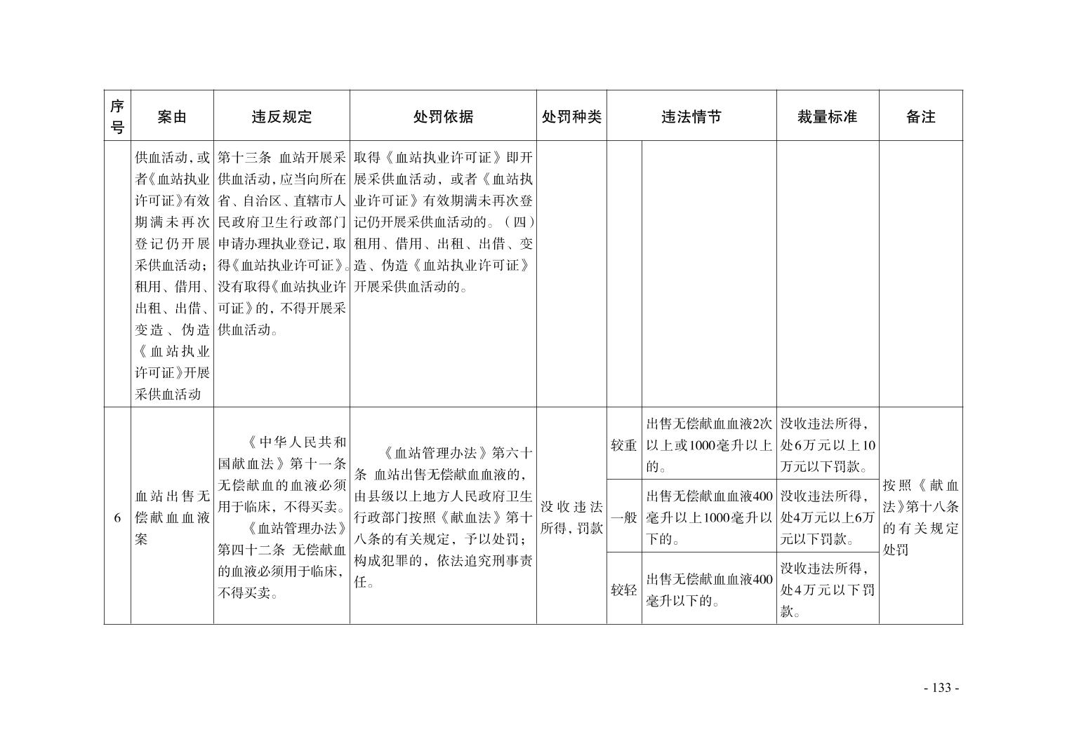
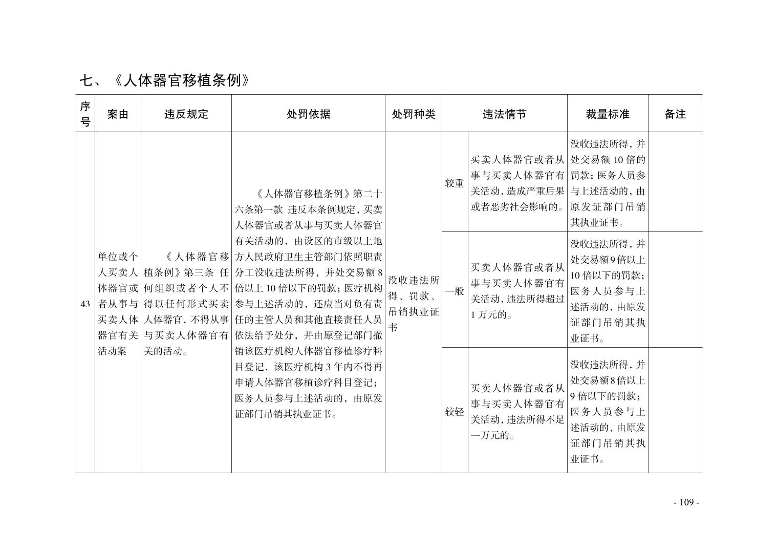
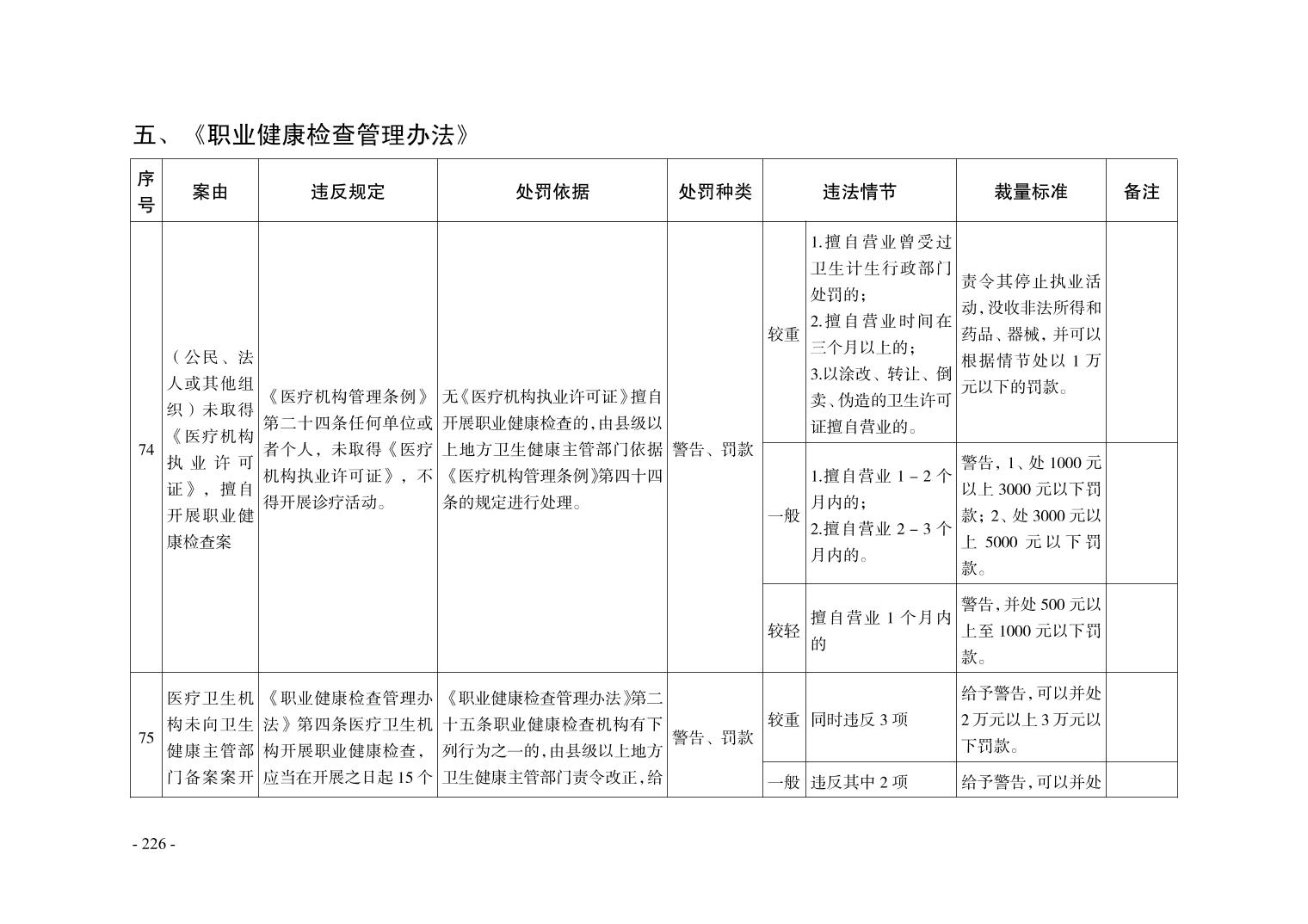
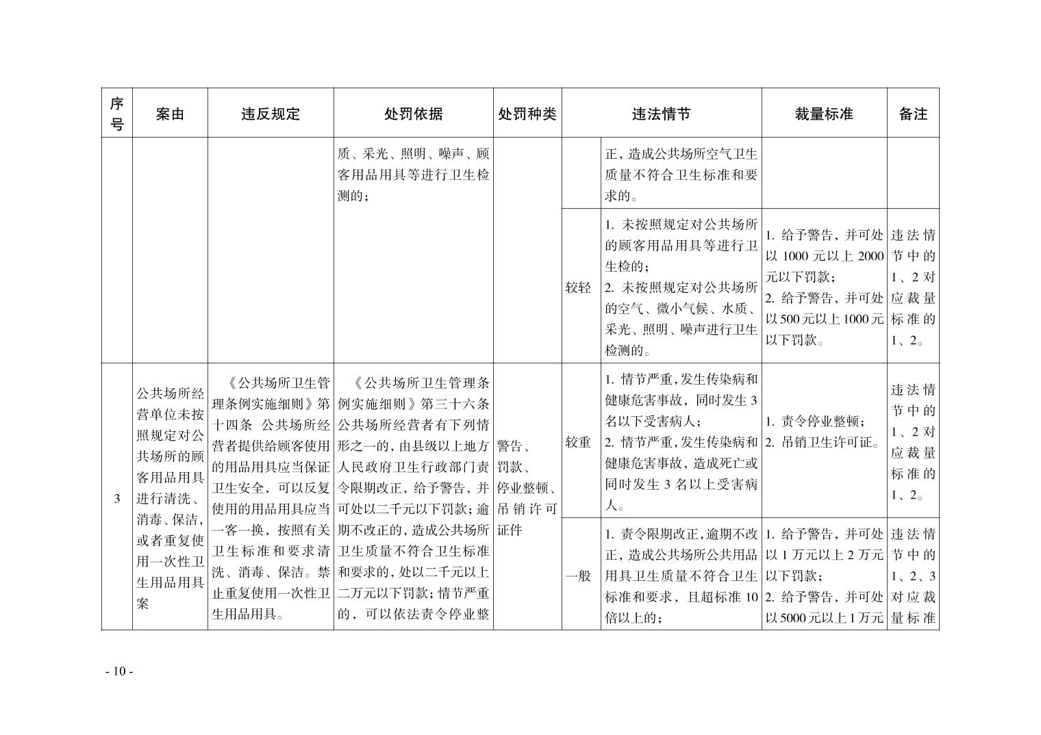
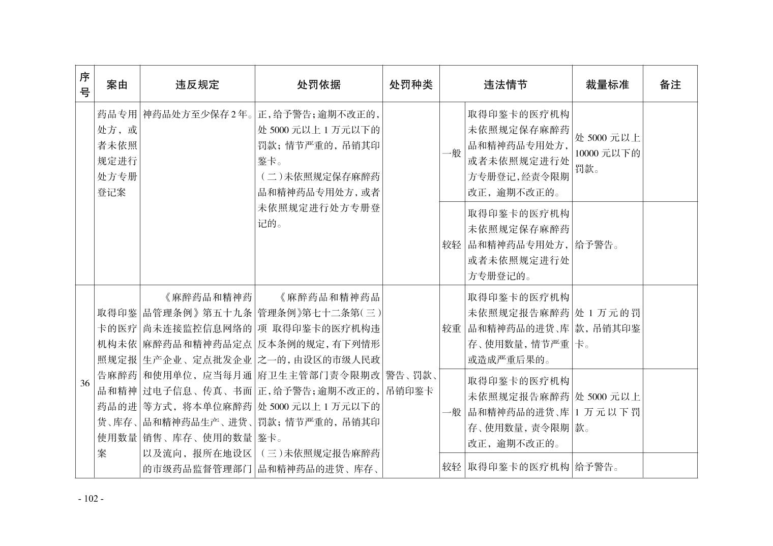
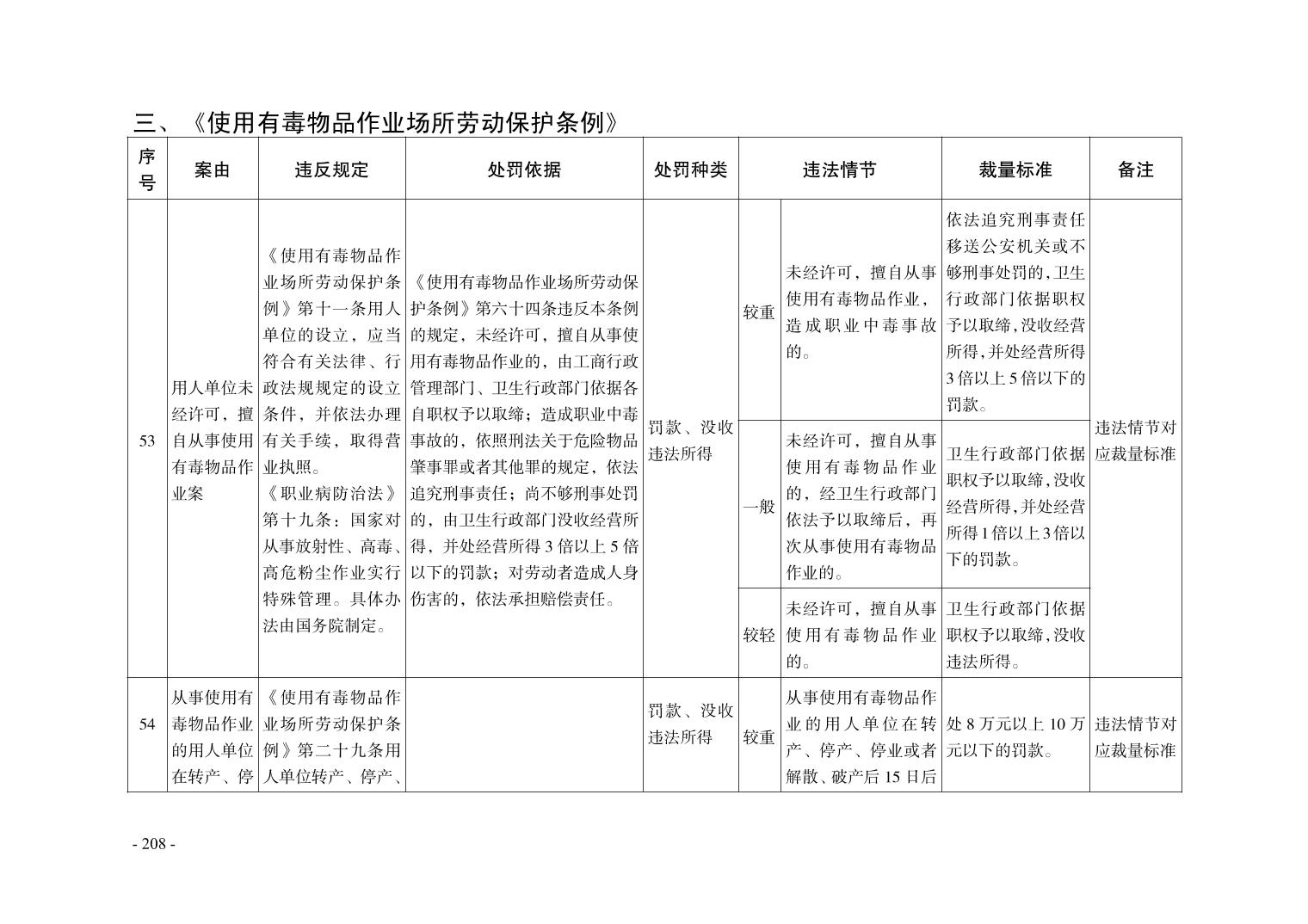
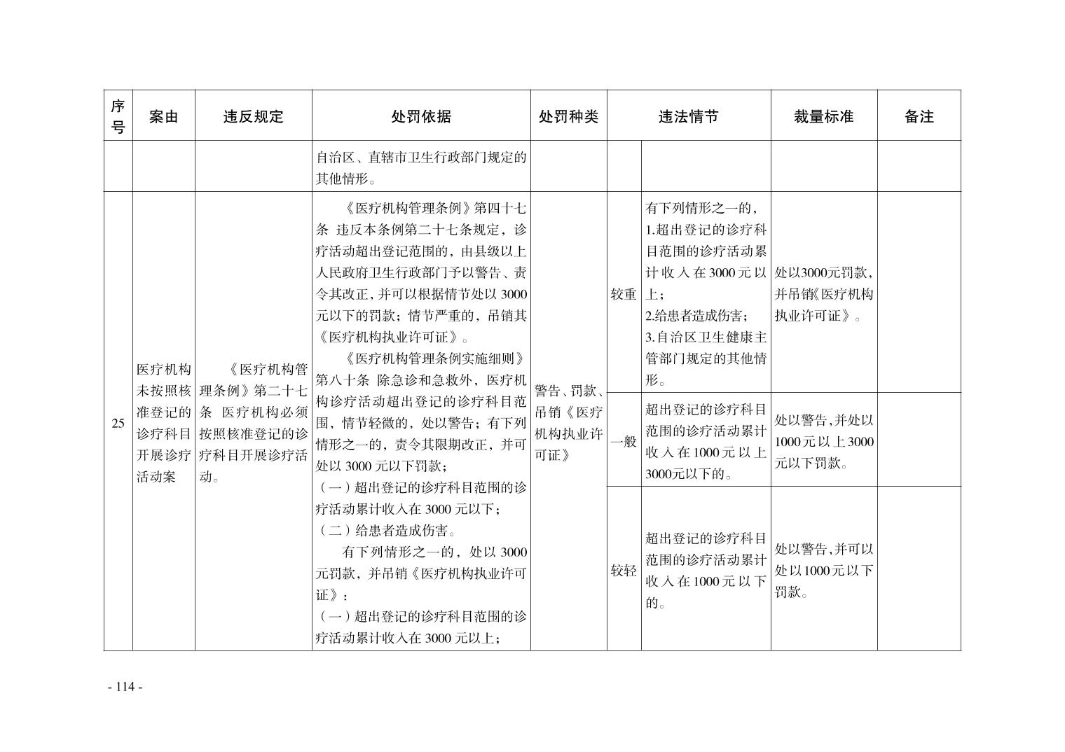
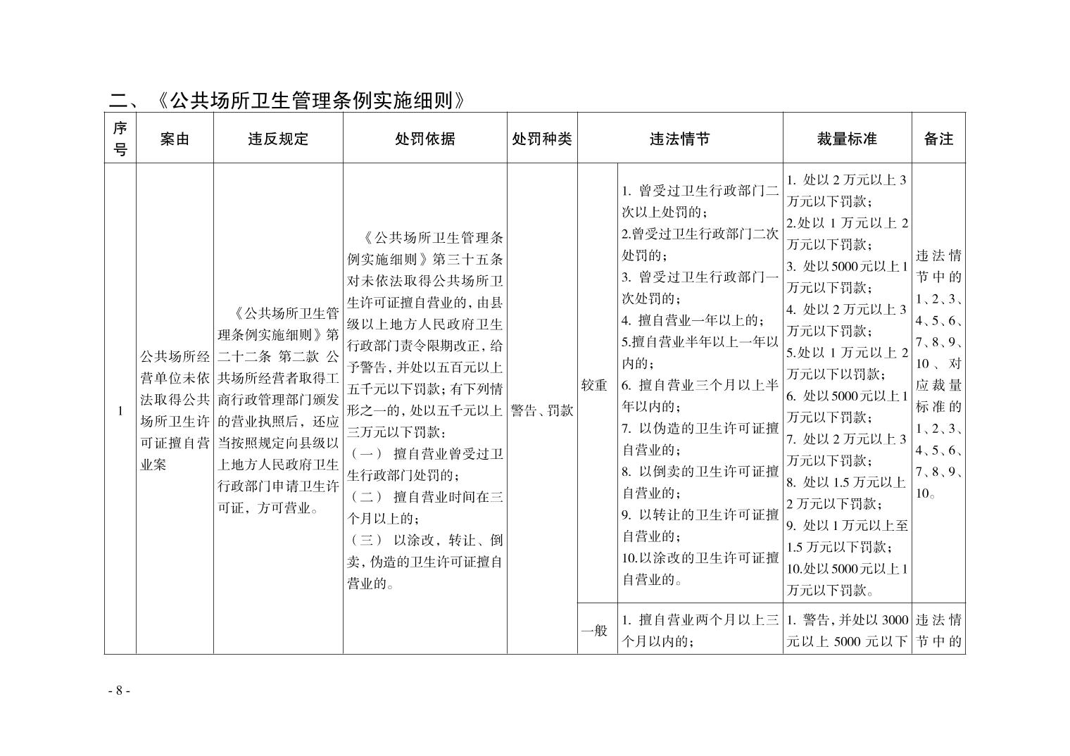
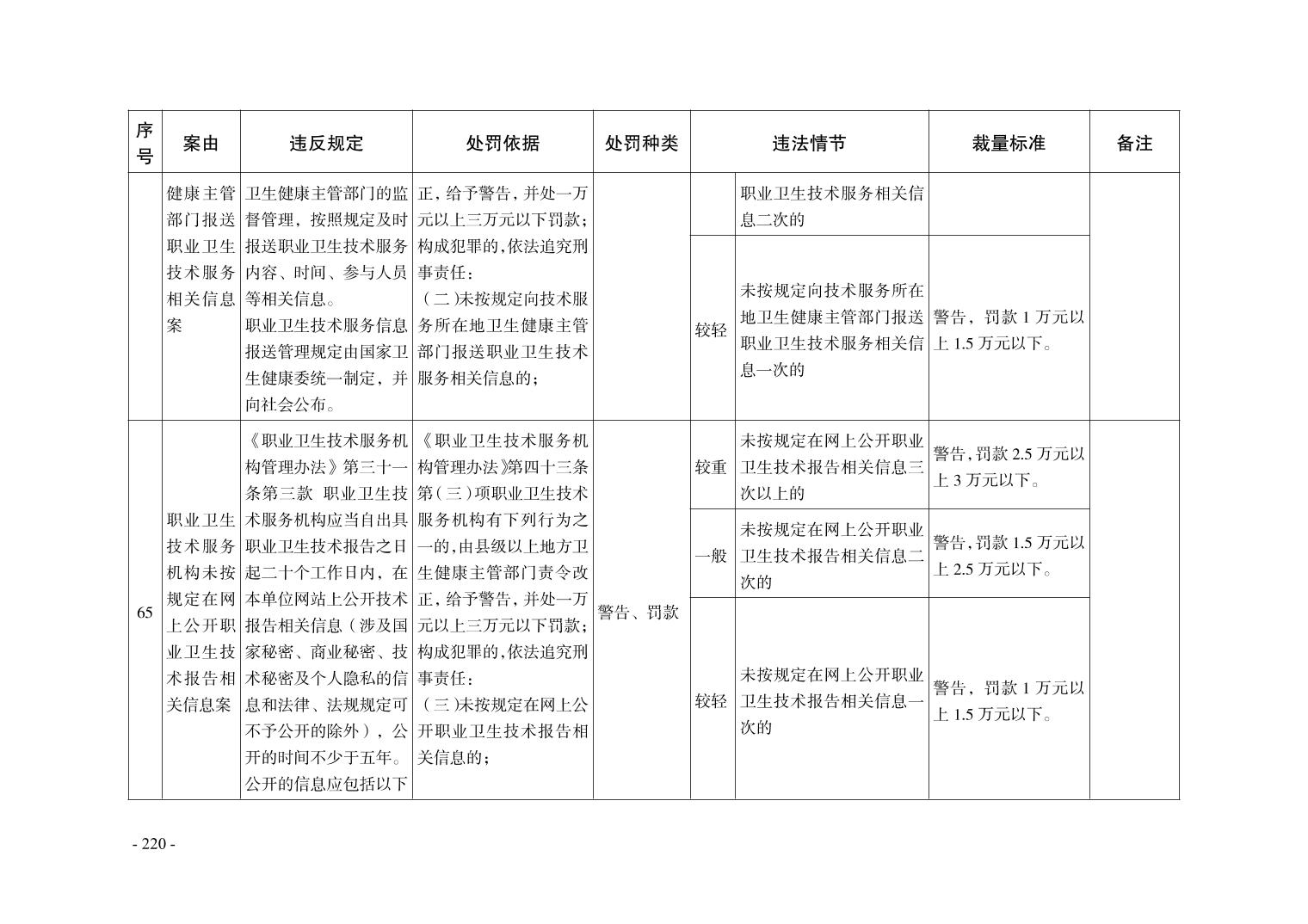
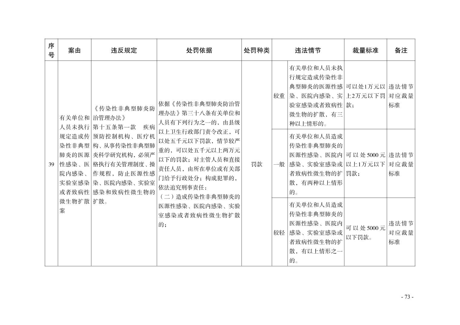
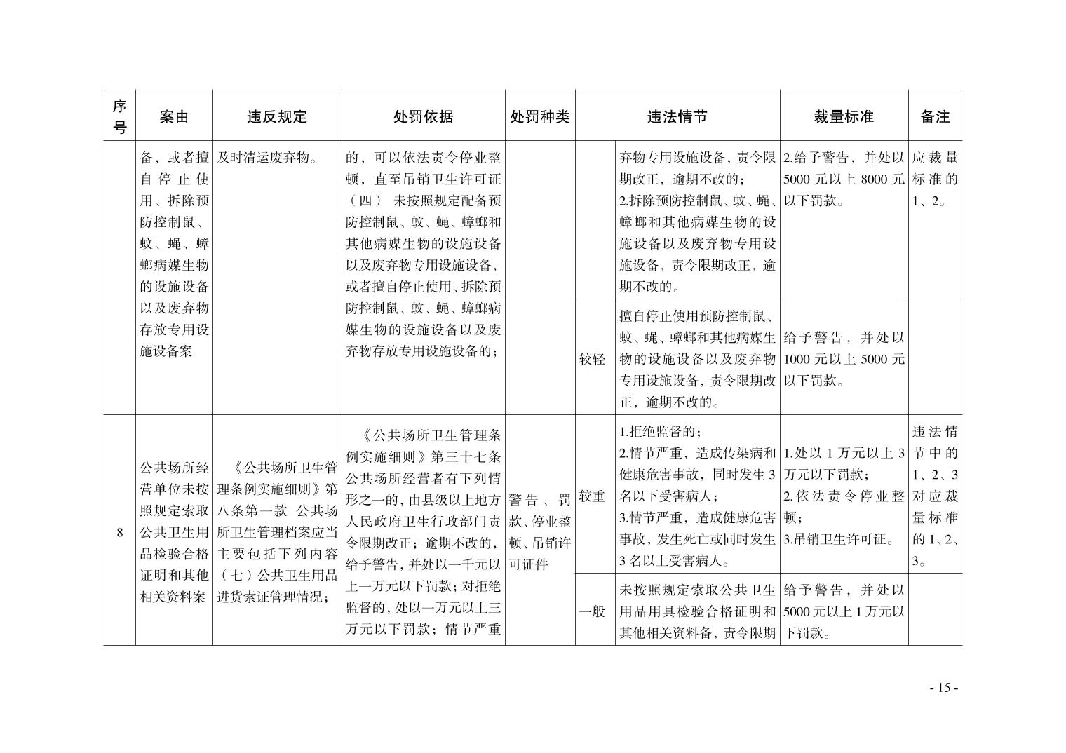
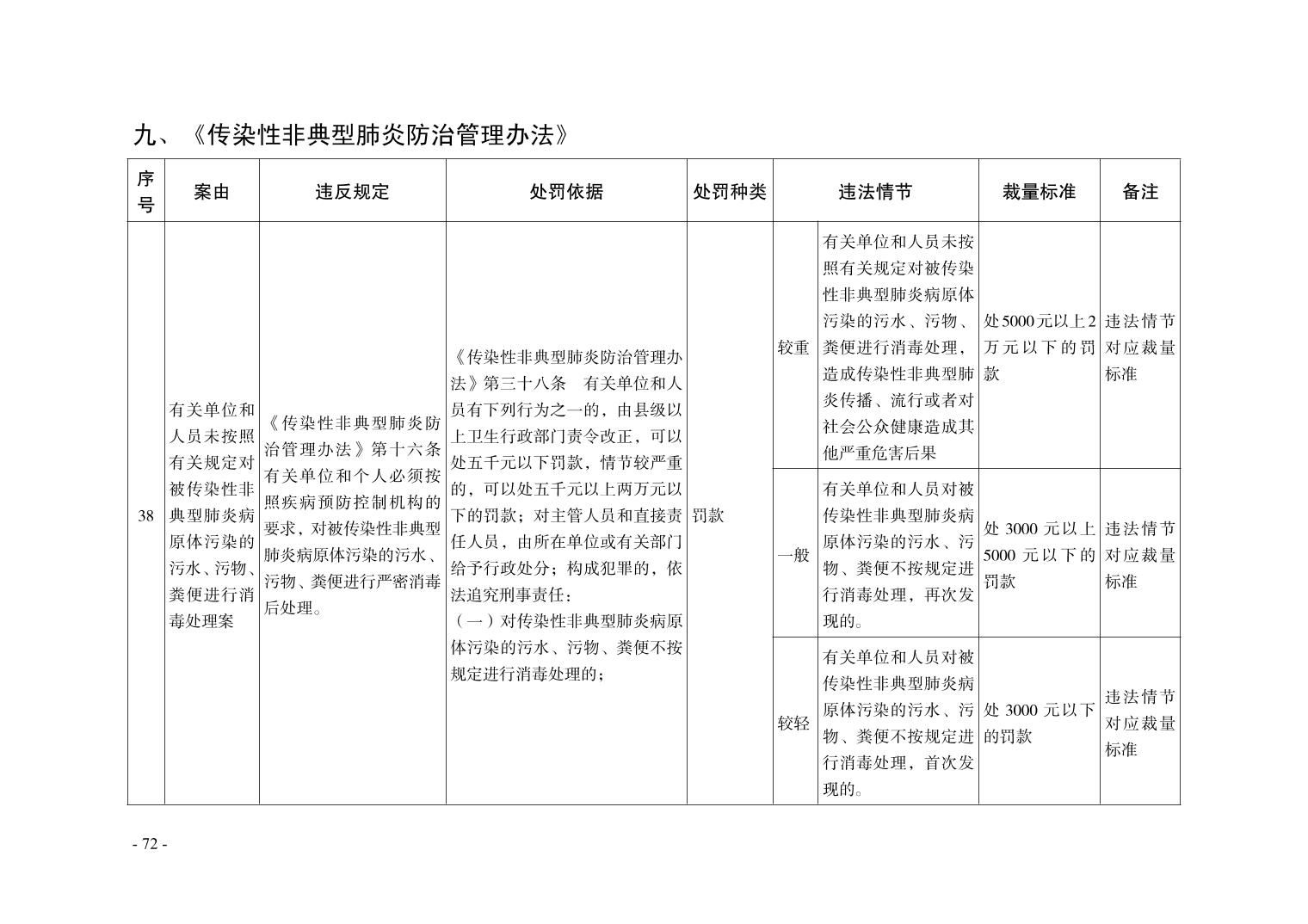
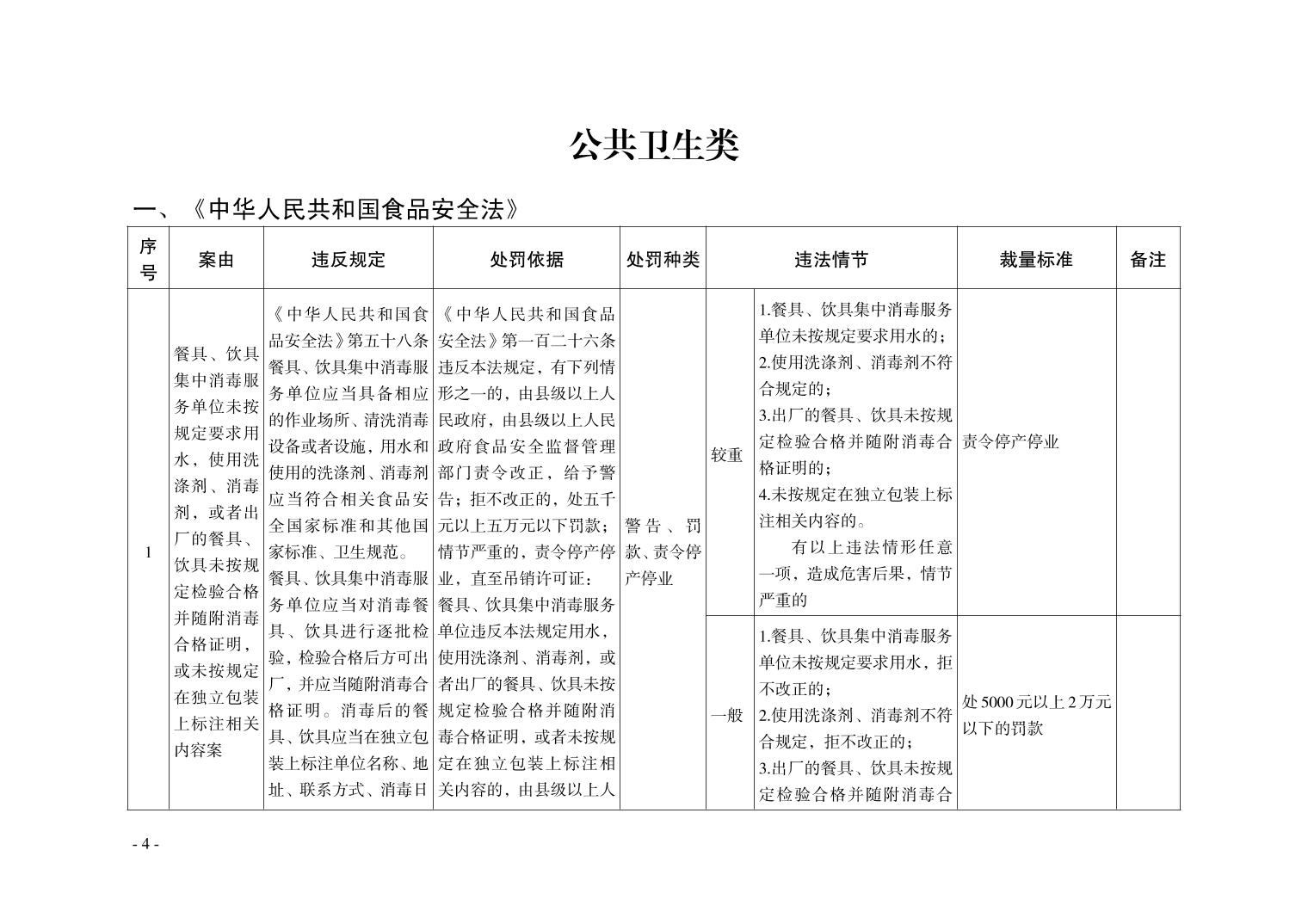
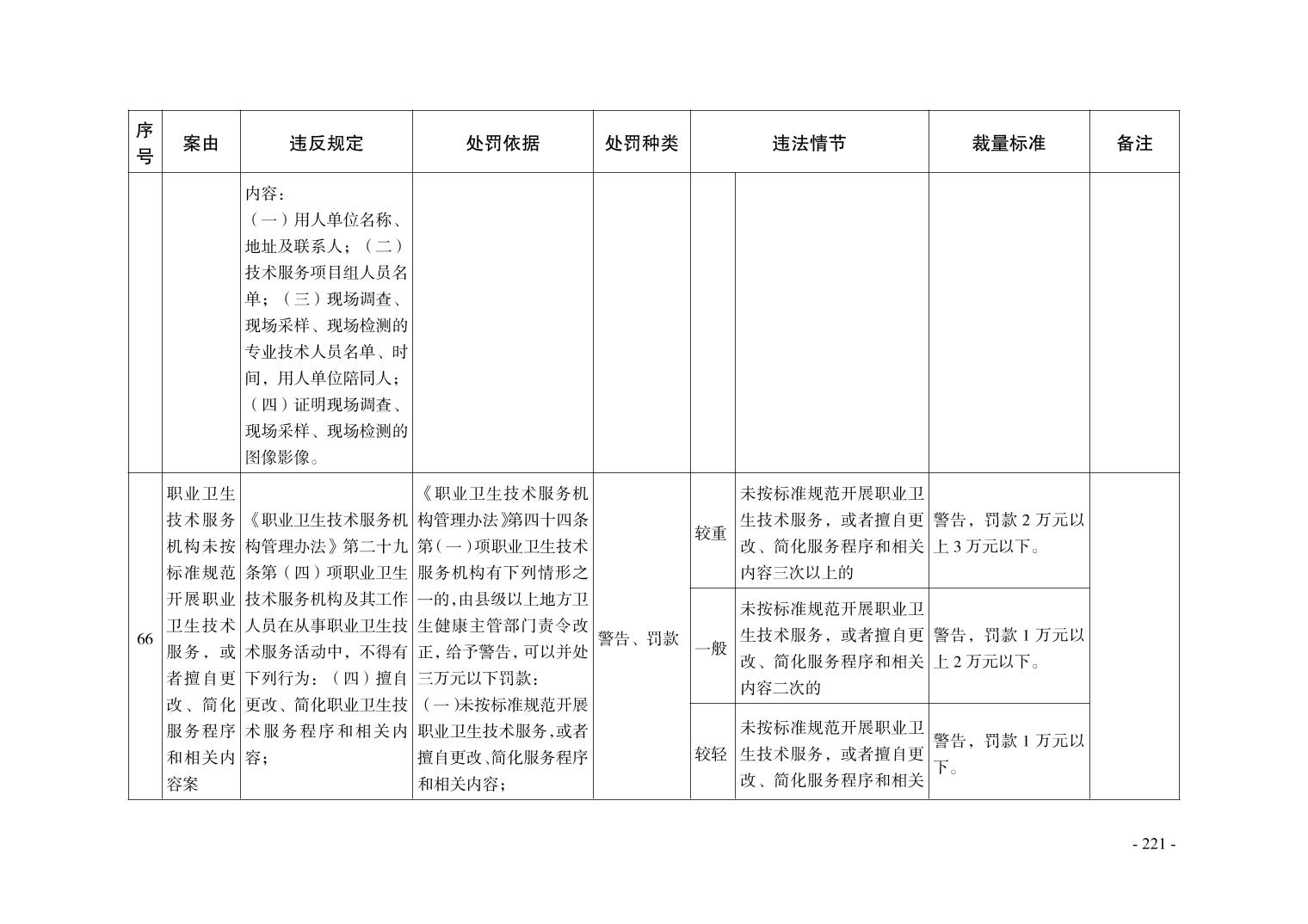
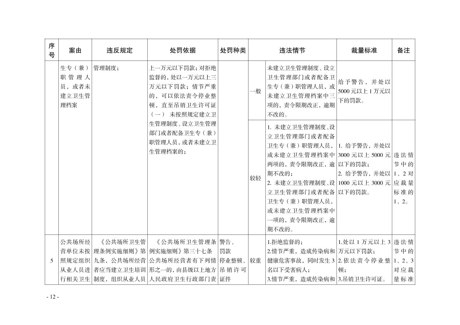
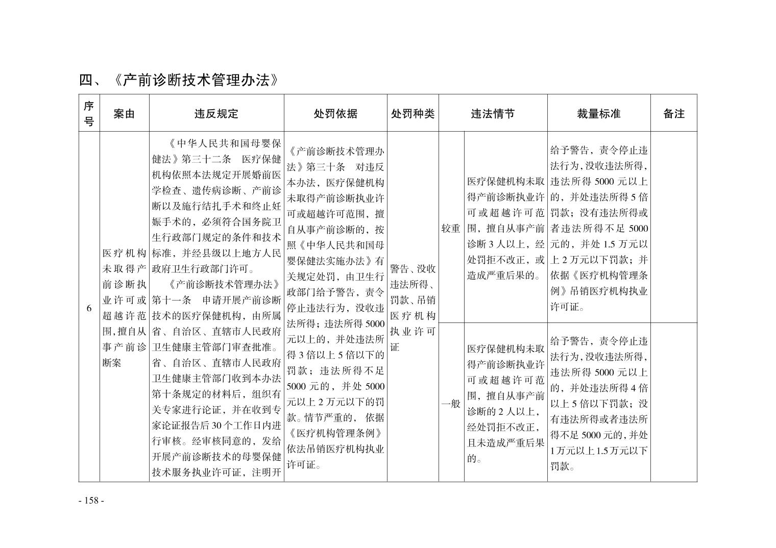
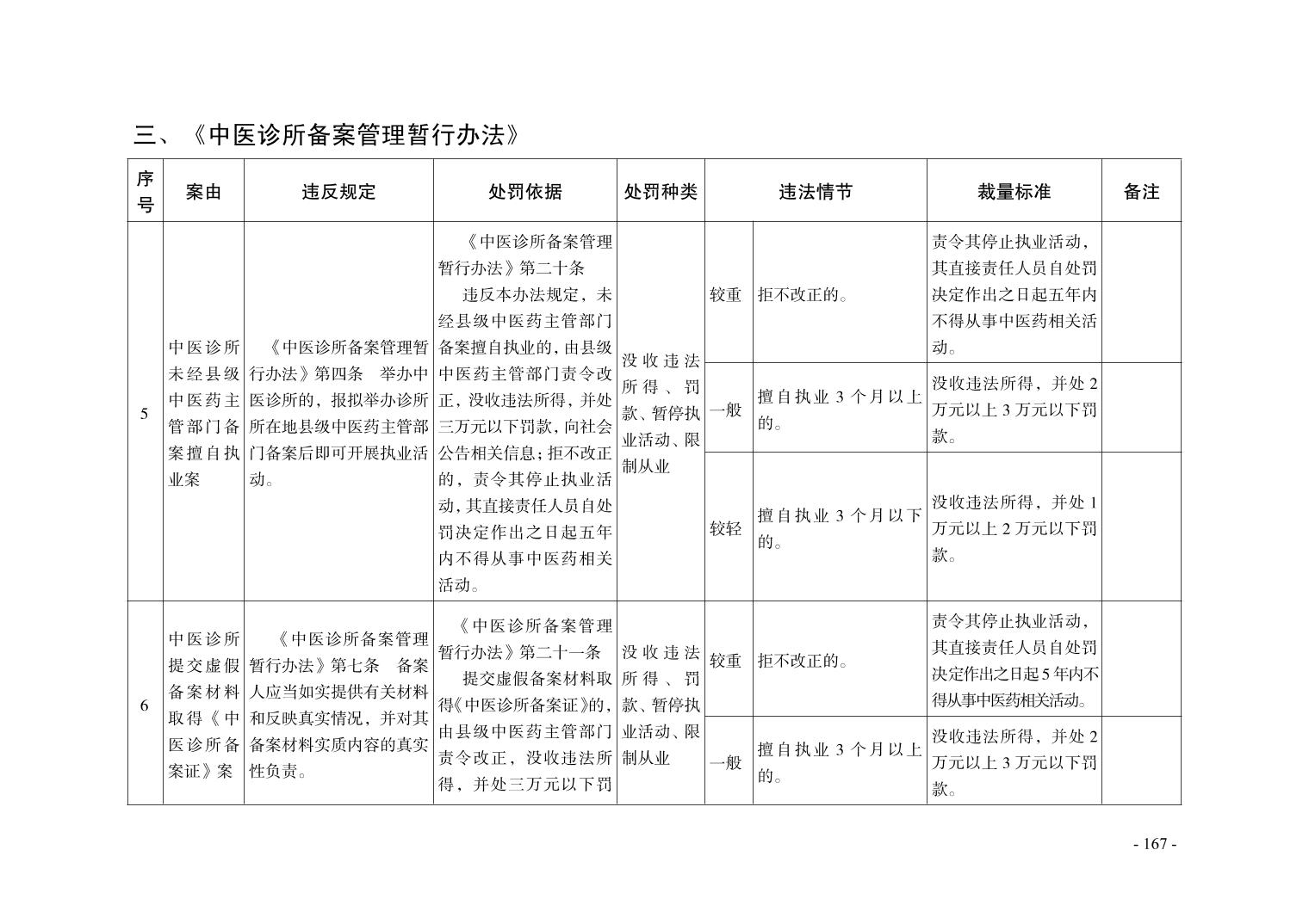
宁夏回族自治区卫生健康行政处罚裁量基准
日期:2023-08-17 来源:泾源县卫生健康局
打印页面
关闭页面
分享:
用微信扫描二维码
分享至好友和朋友圈
×
扫一扫在手机上查看当前页面